System Archetypes Tragedy of the Commons

Franc Grimm

Model from perspective of factor Family Tree

PI

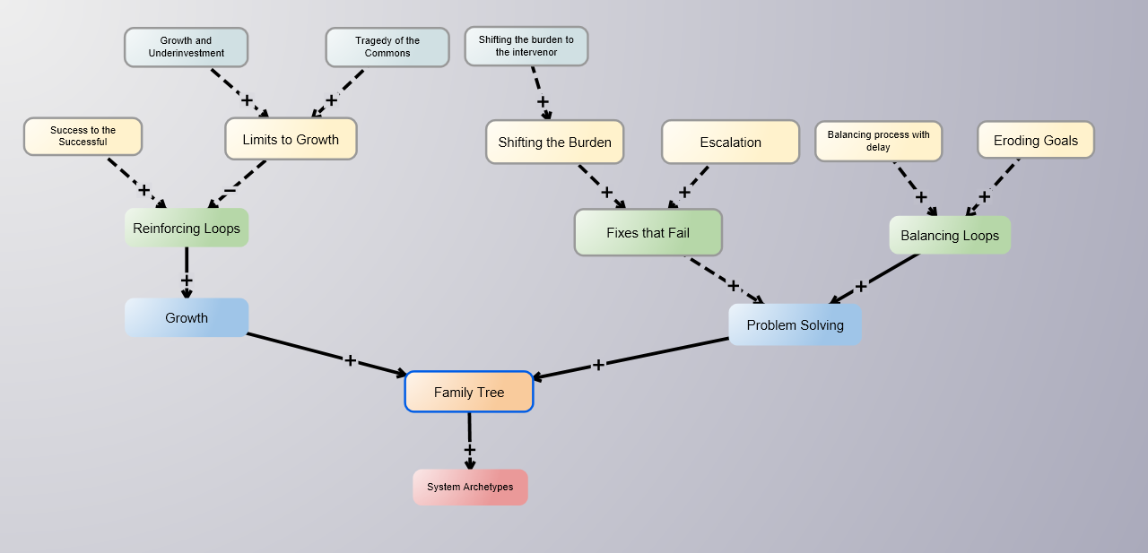
In the model "system achetypes" (https://imodeler.info/ro?key=AWmcYVpCac1lRUJaRxmTz7Q) we have explained different system archetypes, which are describing common patterns of behavior in all kind of organizations or systems. For this, we have used simple examples - mainly based on the work of Peter Senge (Literature: Peter Senge et. al., The Fifth Discipline Fieldbook, 1994).

Peter Senge documented the most common set of patterns of behavior in organizations that have the tendency of reoccurring. These patterns almost always result in negative consequences due to mismanaging complex problems. Maybe, you will catch yourself by studying these patterns :-)

In the overview of the model you will find the most common set of system archetypes structured as clusters in a family tree (see figure above).

Here, we would like to present one of the above mentioned system archetypes. Have fun & happy modeling.
Yours CONSIDEO-Team

Model from perspective of factor Tragedy of the Commons

PI

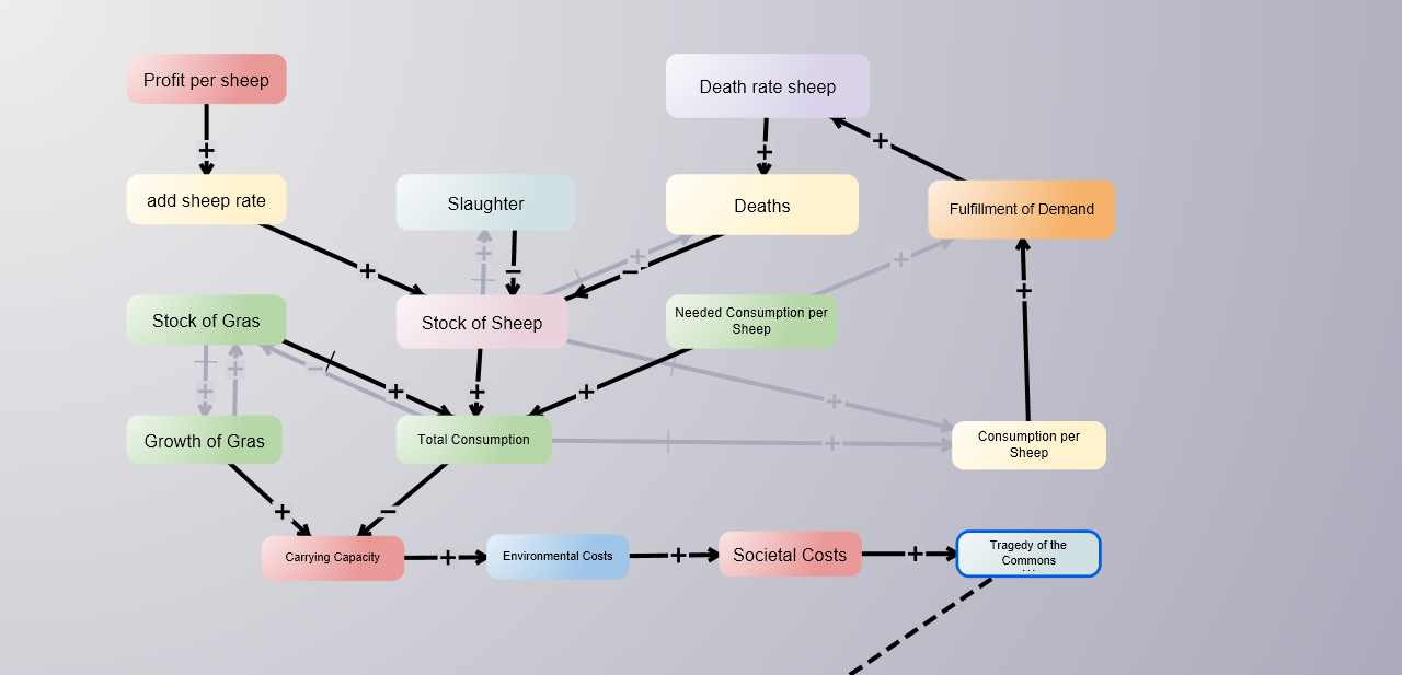
System Archetype Tragedy of the Commons- short description:

Individuals use a commonly available but limited resource solely on the basis of individual need/profits. At first they are rewared for using it; eventually, they get diminishing returns, which causes them to intensify their efforts. This may continue until the commons collapses.The commons in an organization is a resource (people, materials, space, tools, etc.) that is simultaneously made available to multiple people and/or teams. As each person or team increases their demands and expectations of the commons in the name of their own goals, the commons itself finds itself under steadily increasing pressure to perform while simultaneously feeling that its control over it own destiny steadily erodes toward collapse.

More examples: climate protection, usage of fossil fuels and shared facilities like common kitchen and toilets, energy consumption on apportionment procedure.


Results of our example:

A commonly available but limited grassland can be used by different sheepherder free of charge. In order to increase their own profits all sheepherder will add sheeps to the grassland regardless of the carrying capacity of the grassland ...

Simulation results of factor Societal Costs

PI

This will continue until the system collapses due to the overexploitation of the grassland. The result will be high societal costs.

Model from perspective of factor How is it going to continue?

PI

Here you will find some more system archetypes: https://imodeler.info/ro?key=AWmcYVpCac1lRUJaRxmTz7Q

Have fun & happy modeling. Yours CONSIDEO-TEAM